國家又出利好政策 就等你來收福利!
朋友們,國家又出臺利好光伏發電的政策了!
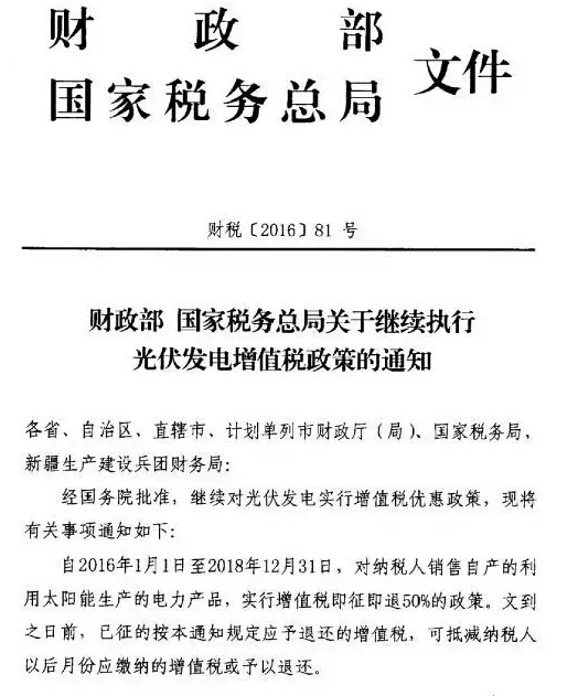
深圳市某地稅局官方微信爆料稱,國家財政部、國家稅務總局下達了《關于繼續執行光伏發電增值稅政策的通知》,通知中稱“經國務院批準,繼續對光伏發電實行增值稅優惠政策”、“自2016年1月1日至2018年12月31日,對納稅人銷售自產的利用太陽能生產的電力產品,實行增值稅即征即退50%的政策。文到之日前,已征的按本通知規定應予退還的增值稅,可抵減納稅人以后月份應繳納的增值稅或予以退還。”
可能很多朋友不太了解這個政策是什么意思,下面小編就給大家解釋下。
1、賣電收入的增值稅減免政策
先來解釋下什么是“納稅人銷售自產的利用太陽能生產的電力產品”,翻譯成大白話可以大概理解為“個人或者企業自己投資建設了光伏電站并進行賣電”。根據國家規定,咱們的賣電收入是要繳稅的,但是國家為了推廣光伏發電,所以減免了一部分增值稅。具體如下:
①最早是2013年,國家出臺政策規定,自2013年10月1日至2015年12月31日,對納稅人銷售自產的利用太陽能生產的電力產品,實行增值稅即征即退50%的政策。由于原政策規定的時間已經過了,為了繼續支持光伏發電,財政部和國稅局這次下發了這份通知,繼續對大家的賣電收入進行增值稅減半征收。②到了2014年,國家又出了一份文件,其中規定,月銷售額3萬元以內的項目(大約200kW~250kW)免收增值稅。也就是說,對于大多數安裝了家用光伏電站的普通家庭來說,只要你的月賣電收入沒超過3萬元,就不用繳稅!
2、本次通知與誰有關?
解釋了半天,可能大家最關心,那這次通知跟我有關系嗎?
根據上文的解釋,可以看出,對于大多數家用光伏電站的普通用戶來說,本次通知可以說對自己基本沒有影響,也沒有關系。因為咱們普通用戶的月賣電收入不會超過3萬元,不會計征增值稅,自然也無所謂增值稅減半的優惠了。所以此項政策更多的是與大型地面電站及大型屋頂分布式項目有關系。
3、能少繳多少稅?
首先再來科普幾個財稅概念,國家規定的企業納稅主體分為兩類:小規模納稅人及一般納稅人,在光伏發電行業里執行的增值稅稅率分別為3%和17%。而個人參照小規模納稅人標準執行。
也就是說,個人及小規模納稅人,執行的增值稅稅率為3%;而一般納稅人執行的增值稅稅率為17%。
因此,對于普通老百姓來說,假設您家的月賣電收入超過了3萬,需要繳納增值稅了,那么根據國家的規定和這次的政策,你只需要繳納1.5%的增值稅即可;
對于一般納稅人來說,不管您的月賣電收入是否超過了3萬,都需要繳納增值稅,不過按照財稅減免優惠政策,只需繳納8.5%的增值稅即可。
4、光伏發電還有哪些費用減免?
除了增值稅的減免,還有各種費用的減免——“對分布式光伏發電自發自用電量免收可再生能源電價附加、國家重大水利工程建設基金、大中型水庫移民后期扶持基金、農網還貸資金等4項針對電量征收的政府性基金。”以及各種手續的簡化。詳情可以看這里:除了補貼家用光伏電站還有這5大收益!
如果上面那些您沒看懂,沒關系,最后三句話總結看懂即可:
1、國家非常重視光伏發電,從補貼、財稅、申辦、收購等各個環節都出臺了各種利好政策加大光伏發電的推廣普及力度,所以,作為老百姓完全不用擔心補貼會不會取消、電網不收購等類似問題,因為答案是不會!國家還要重點推廣光伏發電!未來世界的主要能源將會是光伏發電做主導!
2、對于個人及小規模納稅人來說:
①如果您的月賣電收入在3萬元以下,不用繳稅,本次政策與您無關。
②如果您的月賣電收入超過了3萬元,則繳納1.5%的稅。
3、如果您是一般納稅人,那不管您的月賣電收入是否超過了3萬元,都需要繳納8.5%的增值稅。取得五級許可證的,可以從事10千伏以下電壓等級電力設施的安裝、維修或者試驗活動。